首页 > 知识点
       资源均衡与优化
知识路径:  > 电子商务系统程序设计基础  > 电子商务项目控制与优化  > 网络计划调整与优化  > 资源计划及均衡
考试要求:了解      相关知识点:3个      
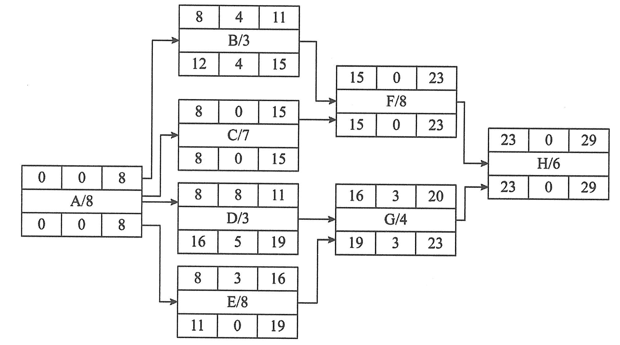
        可以说任何项目的进展都伴随着资源的均衡和优化,每个项目在制定项目资源计划时不可能和项目过程的需求完全一致。下面我们看一个资源需求和工作的进度关系的例子。下图给出了该项目的网络图。
        
        项目网络图
        我们假定项目中只使用了人力资源且不考虑项目资源使用率,则总劳动时数=每天需要的劳动力×工作持续时间。下表给出了资源需求情况表。
        
        项目资源需求表
        现在,分别以最早开始进度计划和最迟开始进度计划为基础,分析资源均衡问题。下图一和下图二分别列出了按照项目最早和最迟开始时间的进度计划甘特图。
        
        最早开始时间的进度计划甘特图
        
        最迟开始时间的进度计划甘特图
        从最早开始时间和最迟开始时间分别计算其在各阶段的资源需求量如下表一和下表二所示。
        
        最早开始时间资源需求量表
        
        最迟开始时间资源需求量表
        分析上表一和上表二可以看,首先两个进度计划中的资源需求量的峰值,最早时间是26个工日,最晚时间是22个工日,峰值所在区段也不同;其次两个进度计划中的资源需求量的最小值,最早时间是7个工日,最晚时间是3个工日;它们资源需求最大量和最小量差距都是19个工日,对资源需求量的波动值都较大。
        资源均衡就是在项目的资源需求分布中,为使各工作的资源需求均衡,波动量最小,对总时差或自由时差进行的再次分配。资源均衡是以比较均衡稳定的资源使用率能够导致比较低的资源成本这一假设为前提的。
        资源均衡的一般步骤是首先以最早开始进度计划和非关键工作为依据,从具有最大自由时差的工作开始,逐步推迟某个工作的开始时间,分别计算资源需求量的分布状况,选择资源变动量最小的进度计划作为资源均衡结果。
        例如,在本项目中,A、C、F、H为关键路径,保持不变,逐步调整非关键路径的工作进度,分别计算资源需求分布量,按照资源均衡性和最大最小差值较小为目标,选择一个进度方案。如下图所示是项目进度计划调整后的一种甘特图,调整时,以降低峰值和资源均衡为目标,分流B、D的用工安排,推迟B和E的开始时间。得到进度调整后的资源需求量如下表所示。项目资源需求峰值为16个工作日,最小值为7个工作日,最大值和最小值的差是9个工日,资源需求分布均衡性明显改善。
        
        调整甘特图
        
        进度调整后的资源需求量表
        对于规模较小的项目来讲,这样的方法实用而有效,但是,并非十分可靠,我们也可以从最迟开始进度计划着手,检查有时差的工作向项目开始移动的影响。如果几个项目共同使用多种不同类型的资源,并且工作的数目很大时,资源的均衡问题就会比较复杂,针对这种情况,可以借助一些成熟的应用软件来解决项目管理中的资源均衡问题。
        除了上述的资源优化外,许多项目都存在资源不足或工期被要求提前结束,此时都会发生资源的需求超过可以实际利用的情况,这就是资源约束。在资源约束的条件下,如何按照计划完成项目目标,这也需要资源均衡和优化。一般可以采取以下的几种技术:
        (1)用较低的资源使用量完成工作。对项目中有工期可以延长的工作,可以采用较少的资源就能完成的工作有效。例如上例中,提出每天最大可以使用的15个工日,从资源均衡后的需求如下表所示,依然不能满足该资源约束的条件。此时,分析超过约束的时间,在12至14日,资源需求量是16个工日。从甘特图可以看出,可以将E的工期延长2天,其每天需求的工量变为4个工日。调整结果如下表所示。
        
        进度调整后的资源需求量表
        (2)分解工作。对于项目中含有可以将工作继续分解为子工作,且分解工作对项目整体逻辑关系不产生影响的,可以采用该方法优化资源需求量。例如上例中,假设每天的资源约束条件是14个工日,且E是可以分解的。将分解为两个子工作E1和E2,E1工期是4天,每天分配3个工日,则12至15日的总工量需求每天减少2个工日;E2工期是4天,每天分配7个工日,则16至19日的总工量需求每天增加2个工日,调整结果如下表所示。
        
        进度调整后的资源需求量表
        (3)调整网络。当项目管理人员在保障项目计划前提下调整网络逻辑关系,例如进行工作分解、串并行关系调整等,来模拟和分析约束条件,选择恰当方案,解决约束条件下的资源均衡和优化。
        (4)其他。例如可以使用替代资源解决资源短缺问题。有时,在正常资源约束条件下,无论如何调整也不可能按照要求完成项目任务,此时必须增加经费投入或拖延工期,此时需要比较增加费用和项目工期延长导致的成本增加量来选择合适的资源调整方案。
        在资源优化中,资源使用率也是一个重要的测量指标。资源使用率是指资源的使用时间的比率。例如,某项目的工期为22周,每周可以使用12个工日,则总共有12(工日/周)×22(/周)=264个工日,由于在22周的时间内,用于完成该项目所有工作的资源只有196个工日,其资源的使用率为196/264=0.74。对于所有的项目和资源来说,运用资源均衡和资源优化分配技术,可以获得较高的资源使用率。
        在项目中,进行资源分配的一般途径是先假设没有资源使用方面的限制,并从一条简单的关键线路着手进行分析;然后,检查分配结果是否是可行的。在资源优化和分配的过程中,经常会出现资源的需求量超过可供利用的资源量的情况。此时应根据资源分配的优先原则进行资源调整。常见的优先顺序是:①具有最小时差的工作;②最迟完成时间最小的工作;③需要资源量最多或最少的工作;④工期较短或工期较长的工作。
 
 相关知识点:
 
软考在线指南
优惠劵及余额
在线支付
修改密码
下载及使用
购买流程
取消订单
联系我们
关于我们
联系我们
商务合作
旗下网站群
高级资格科目
信息系统项目管理师 系统分析师
系统架构设计师 网络规划设计师
系统规划与管理师
初级资格科目
程序员 网络管理员
信息处理技术员 信息系统运行管理员
中级资格科目
系统集成项目管理工程师 网络工程师
软件设计师 信息系统监理师
信息系统管理工程师 数据库系统工程师
多媒体应用设计师 软件评测师
嵌入式系统设计师 电子商务设计师
信息安全工程师
 

本网站所有产品设计(包括造型,颜色,图案,观感,文字,产品,内容),功能及其展示形式,均已受版权或产权保护。
任何公司及个人不得以任何方式复制部分或全部,违者将依法追究责任,特此声明。
本站部分内容来自互联网或由会员上传,版权归原作者所有。如有问题,请及时联系我们。


工作时间:9:00-20:00

客服

QQ 486577830

点击这里给我发消息

商务合作

QQ 486577830

点击这里给我发消息

客服邮箱service@rkpass.cn


京B2-20210865 | 京ICP备2020040059号-5 |京公网安备 11010502032051号 | 营业执照 | Copyright ©2000-2026 All Rights Reserved 软考在线版权所有