免费智能真题库 > 历年试卷 > 数据库系统工程师 > 2019年上半年 数据库系统工程师 上午试卷 综合知识
  第9题      
  知识点:   
  关键词:   邻接表   有向图        章/节:   计算机软件基础知识       

 
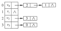
某有向G的邻接表如下所示,可看出该中存在弧<v2, v3>,而不存在从顶点V1出发的弧。以下关于G的叙述中,错误的是( )。
 
 
  A.  G中存在回路
 
  B.  G中每个顶点的入度都为1
 
  C.  G的邻接矩阵是对称的
 
  D.  不存在弧<v3, v1>
 
 
 

  相关试题:计算机软件基础知识          更多>  
 
  第2题    2017年上半年  
   58%
要判断字长为16位的整数a的低四位是否全为0,则( )。
  第18题    2021年上半年  
   45%
CPU的速度要远快于打印机的速度,为解决这个速度不匹配的问题,可以使用( )。
  第19题    2009年上半年  
   47%
在Windows XP操作系统中,用户利用“磁盘管理”程序可以对磁盘进行初始化、创建卷,(19)。通常将“C:\Windows\my..
   知识点讲解    
   · 
 
       图
        图是比树结构更复杂的一种数据结构。在树结构中,可认为除根结点没有前驱结点外,其余的每个结点只有唯一的一个前驱(双亲)结点和多个后继(子树)结点。而在图结构中,任意两个结点之间都可能有直接的关系,所以图中一个结点的前驱和后继的数目是没有限制的。图结构被用于描述各种复杂的数据对象,在自然科学、社会科学和人文科学等许多领域有非常广泛的应用。
               图的定义及术语
               图G是由两个集合VE构成的二元组,记作G=(VE),其中V是图中顶点的非空有限集合,E是图中边的有限集合。从数据结构的逻辑关系角度来看,图中任一顶点都有可能与图中其他顶点有关系,而图中所有顶点都有可能与某一顶点有关系。在图中,数据结构中的数据元素用顶点表示,数据元素之间的关系用边表示。
               .有向图:若图中每条边都是有方向的,则称为有向图。从顶点νiνj的有向边<vivj>也称为弧,起点νi称为弧尾;终点νj称为弧头。在有向图中,<νiνj>与<νjvi>分别表示两条弧,如下图(a)所示。
               
               有向图和无向图示意图
               .无向图:若图中的每条边都是无方向的,顶点νiνj之间的边用(νiνj)表示。在无向图中,(νiνj)与(νjνi)表示的是同一条边。5个顶点的一个无向图如上图(b)所示。
               .完全图:若一个无向图具有n个顶点,而每一个顶点与其他n-1个顶点之间都有边,则称之为无向完全图。显然,含有n个顶点的无向完全图共有nn-1)/2条边。类似地,有n个顶点的有向完全图中弧的数目为nn-1),即任意两个不同顶点之间都存在方向相反的两条弧。
               .度、出度和入度:顶点ν的度是指关联于该顶点的边的数目,记作Dν)。若G为有向图,顶点的度表示该顶点的入度和出度之和。顶点的入度是以该顶点为终点的有向边的数目,而顶点的出度指以该顶点为起点的有向边的数目,分别记为ID(ν)和OD(ν)。例如,上图(a)中,顶点1,2,3,4的入度分别为1,2,1,1,出度分别为3,0,0,2。上图(b)中,顶点1,2,3,4,5的度分别为3,2,4,3,2。
               .路径:在无向图G中,从顶点νp到顶点νq的路径是指存在一个顶点序列νpνi1νi2,…,νinνq,使得(νpνi1),(νi1νi2),…,(νinνq)均属于EG)。若G是有向图,其路径也是有方向的,它由EG)中的有向边<νp,νi1>,<νi1νi2>,…,<νinνq>组成。路径长度是路径上边或弧的数目。第一个顶点和最后一个顶点相同的路径称为回路或环。若一条路径上除了νpνq可以相同外,其余顶点均不相同,这种路径称为一条简单路径。
               .子图:若有两个图G=(VE)和G'=(V',E'),如果,则称G'为G的子图。
               .连通图:在无向图G中,若从顶点νi到顶点νj有路径,则称顶点νi和顶点νj是连通的。如果无向图G中任意两个顶点都是连通的,则称其为连通图。上图(b)所示的无向图是连通图。
               .强连通图:在有向图G中,如果对于每一对顶点νiνjVνiνj,从顶点νi到顶点νj和从顶点νj到顶点νi都存在路径,则称图G为强连通图。上图(a)所示的有向图不是强连通图。以顶点1和顶点3为例,顶点1至顶点3存在路径,而顶点3至顶点1没有路径。
               .网:边(或弧)具有权值的图称为网。
               从图的逻辑结构的定义来看,图中的顶点之间不存在全序关系(即无法将图中的顶点排列成一个线性序列),任何一个顶点都可被看成第一个顶点;另一方面,任一顶点的邻接点之间也不存在次序关系。为便于运算,为图中每个顶点赋予一个序号。
               图的存储结构
               邻接矩阵和邻接表是两种常用的图的存储结构。
                      邻接矩阵表示法
                      邻接矩阵表示法利用一个矩阵来表示图中顶点之间的关系。对于具有n个顶点的图G=(VE)来说,其邻接矩阵是一个n阶方阵,且满足:
                      
                      有向图和无向图的邻接矩阵如下图中的矩阵AB所示。
                      
                      有向图和无向图的邻接矩阵存储示意图
                      由邻接矩阵的定义可知,无向图的邻接矩阵是对称的,而有向图的邻接矩阵则不一定具有该性质。
                      借助于邻接矩阵,可判定任意两个顶点之间是否有边(或弧)相连,并且容易求得各个顶点的度。对于无向图,顶点νi的度是邻接矩阵中第i行(或列)的值不为0的元素数目(或元素的和);对于有向图,第i行的元素之和为顶点νi的出度OD(νi),第j列的元素之和为顶点νj的入度ID(νj)。
                      类似地,网(赋权图)的邻接矩阵可定义为:
                      
                      下图所示的是网及其邻接矩阵C
                      
                      一个网及其邻接矩阵表示
                      若图用邻接矩阵表示,则图的数据类型可定义为:
                      
                      或
                      
                      邻接链表表示法
                      邻接链表指的是为图的每个顶点建立一个单链表,第i个单链表中的结点表示依附于顶点νi的边(对于有向图是以νi为尾的弧)。邻接链表中的结点有表结点和表头结点两种类型,如下所示:
                      
                      其中各参数的含义如下:
                      .adjvex:指示与顶点νi邻接的顶点的序号。
                      .nextarc:指示下一条边或弧的结点。
                      .info:存储和边或弧有关的信息,如权值等。
                      .data:存储顶点νi的名或其他有关信息。
                      .firstarc:指示链表中的第一个结点。
                      这些表头结点通常以顺序结构的形式存储,以便随机访问任一顶点及其邻接表。若图用邻接链表来表示,则对应的数据类型可定义如下:
                      
                      显然,对于有n个顶点、e条边的无向图来说,其邻接链表需要n个头结点和2e个表结点,如下图所示。对于无向图的邻接链表,顶点νi的度恰为第i个邻接链表中表结点的数目。
                      
                      无向图的邻接表表示
                      下图(b)是下图(a)所示有向图的邻接表。从中可以看出,由于第i个邻接链表中表结点的数目只是顶点νi的出度,因此必须逐个扫描每个顶点的邻接表,才能求出一个顶点的入度。为此,可以建立一个有向图的逆邻接链表,如下图(c)所示。
                      
                      有向图的邻接表及逆邻接表表示
   题号导航      2019年上半年 数据库系统工程师 上午试卷 综合知识   本试卷我的完整做题情况  
1 /
2 /
3 /
4 /
5 /
6 /
7 /
8 /
9 /
10 /
11 /
12 /
13 /
14 /
15 /
 
16 /
17 /
18 /
19 /
20 /
21 /
22 /
23 /
24 /
25 /
26 /
27 /
28 /
29 /
30 /
 
31 /
32 /
33 /
34 /
35 /
36 /
37 /
38 /
39 /
40 /
41 /
42 /
43 /
44 /
45 /
 
46 /
47 /
48 /
49 /
50 /
51 /
52 /
53 /
54 /
55 /
56 /
57 /
58 /
59 /
60 /
 
61 /
62 /
63 /
64 /
65 /
66 /
67 /
68 /
69 /
70 /
71 /
72 /
73 /
74 /
75 /
 
第9题    在手机中做本题