免费智能真题库
>
历年试卷
>
软件设计师
>
2023年上半年 软件设计师 下午试卷 案例
第4题
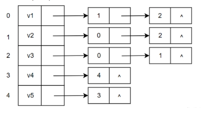
在一个森林中找出所有的连通分量。
问题:4.1
(1) p -> adjvex
(2) p = p -> nextarc
(3) DFS(G, 0) ? count = 0 ?
(4) count++ (或等价形式)
(5) return count
问题:4.2
本题目为专供试卷题目。
【如需要,请开通】
您暂时无法使用本功能。
【如需要,请开通】
为保障您的权益,请登录
题号导航
2023年上半年 软件设计师 下午试卷 案例
本试卷我的完整做题情况
1
/
2
/
3
/
4
/
5
/
6
/
第4题 在手机中做本题