首页 > 知识点
       GB/T29264-2012
知识路径:  > 标准化知识与IT服务相关标准  > IT服务国家标准化及行业标准  > GB/T 29264-2012
被考次数:1次     被考频率:低频率     总体答错率:60%     知识难度系数:     
考试要求:了解      相关知识点:35个      


>>  更多  本知识点历年真题      
        《信息技术服务分类与代码》(GB/T29264-2012)规定了信息技术服务的分类与代码。本标准的研究成果已应用于工业和信息化部《软件产业统计制度(修订版)》及GB/T 4754-2011《国民经济行业分类》。
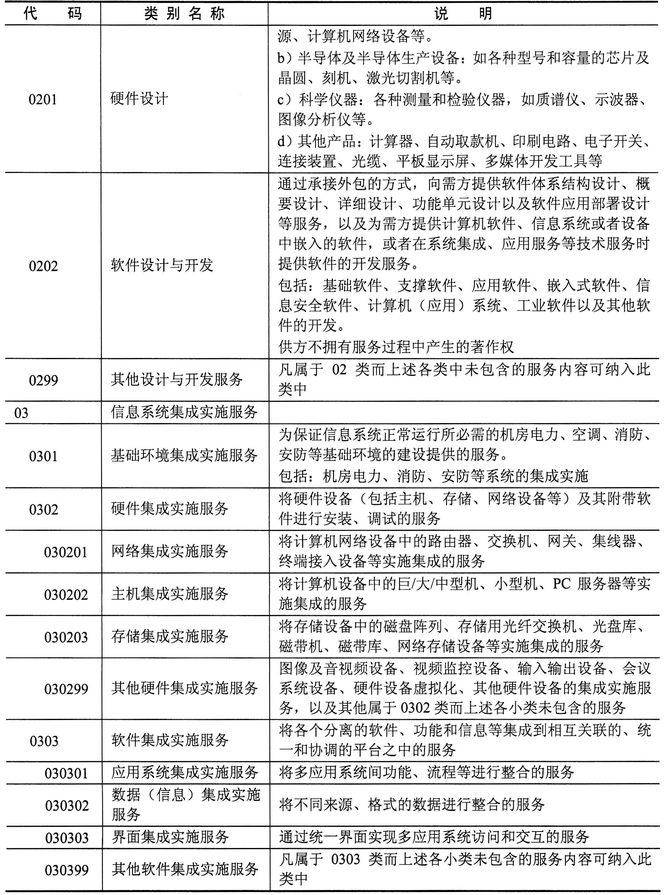
        标准主要内容
        按照本标准内容,信息技术服务的具体分类如下表所示。
        
        信息技术服务分类代码
        
        
        
        本标准适用于信息技术服务的分类、管理和编目;也适用于信息技术服务的信息管理、信息交换及统一核算,供科研、规划、统计等工作使用,作为各类信息技术服务信息系统进行信息交换的准则。
 
   本知识点历年真题:
隶属试卷 题号/题型 题干 难度系数/错误率
   2021年上半年
   系统规划与管理..
   上午试卷 综合知识
第57题
选择题
根据GB/T29264-2012《信息技术服务分类与代码》中所定义的信息技术服务的分类,对信恩系统提供渗透性测试服务属于()运维服务。

60%
 相关知识点:
 
软考在线指南
优惠劵及余额
在线支付
修改密码
下载及使用
购买流程
取消订单
联系我们
关于我们
联系我们
商务合作
旗下网站群
高级资格科目
信息系统项目管理师 系统分析师
系统架构设计师 网络规划设计师
系统规划与管理师
初级资格科目
程序员 网络管理员
信息处理技术员 信息系统运行管理员
中级资格科目
系统集成项目管理工程师 网络工程师
软件设计师 信息系统监理师
信息系统管理工程师 数据库系统工程师
多媒体应用设计师 软件评测师
嵌入式系统设计师 电子商务设计师
信息安全工程师
 

本网站所有产品设计(包括造型,颜色,图案,观感,文字,产品,内容),功能及其展示形式,均已受版权或产权保护。
任何公司及个人不得以任何方式复制部分或全部,违者将依法追究责任,特此声明。
本站部分内容来自互联网或由会员上传,版权归原作者所有。如有问题,请及时联系我们。


工作时间:9:00-20:00

客服

QQ 486577830

点击这里给我发消息

商务合作

QQ 486577830

点击这里给我发消息

客服邮箱service@rkpass.cn


京B2-20210865 | 京ICP备2020040059号-5 |京公网安备 11010502032051号 | 营业执照 | Copyright ©2000-2026 All Rights Reserved 软考在线版权所有