免费智能真题库 > 历年试卷 > 信息系统管理工程师 > 2021年下半年 信息系统管理工程师 上午试卷 综合知识
  第49题      
  知识点:   系统详细设计   详细设计
  关键词:   详细设计        章/节:   系统分析设计基础知识       

 
以下不属于系统详细设计的是()。
 
 
  A.  输入输出设计
 
  B.  处理过程设计
 
  C.  总体结构设计
 
  D.  数据库设计
 
 
 

  相关试题:系统分析设计基础知识          更多>  
 
  第46题    2016年上半年  
   32%
系统说明书应达到的要求包括(46)。
①全面     ②系统     ③准确    &n..
  第12题    2012年上半年  
   28%
UML是一种(12)。
  第13题    2014年上半年  
   43%
关系模型是采用(12)结构表达实体类型及实体间联系的数据模型。在数据库设计过程中,设计用户外模式属于(13).
   知识点讲解    
   · 系统详细设计    · 详细设计
 
       系统详细设计
               代码设计
               代码是代表系统中客观存在的事物名称、属性或状态的一个或一组有序符号,它应易于计算机和人进行识别和处理。组成代码的符号可以包括数字、字母或者混合组成。代码设计是一个科学管理的问题,设计出一个好的代码方案对于系统的开发工作是一件极为有利的事情。
                      代码的功能
                      (1)唯一标识功能。
                      唯一标识是代码最基本的特征。在一个信息分类代码标准中,一个代码只能唯一地表示一个对象,而一个分类对象只能有一个唯一的代码。对于相同名称的人和物,也可以用不同的代码加以区分,这样便于信息的存储和检索。
                      (2)分类功能。
                      代码可以作为分类对象类别的标识。这是利用计算机进行分类统计的基础。
                      (3)排序功能。
                      当按分类对象产生的时间、所占空间或其他方面的顺序关系分类,并赋予不同的代码时,代码可以作为排序的标识。
                      代码种类
                      实际应用中,常常根据需要采用两种或两种以上基本代码的组合。根据代码的组织特点和编排方式来分类,一般有以下几种。
                      (1)顺序码。
                      顺序码又被称为系列码,它用一串连续的数字来代表系统的实体或实体属性。顺序码是一种无实义的代码,这种代码只作为分类对象的唯一标识,只代替对象名称,而不提供对象的任何其他信息。
                      顺序码的优点是短小精悍,易于管理。缺点是不能反映代码对象的特征,代码本身无任何含义。另外,由于代码按顺序排列,新增加的数据只能排在最后,删除数据则要造成空码,缺乏灵活性,所以通常作为其他代码的一个组成部分。
                      (2)区间码。
                      区间码单代码对象的特点把代码分成若干个区段,每一个区段表示代码对象的一个类别。它的优点是信息处理比较可靠,排序、分类、检索等操作易于进行,但这种代码的长度与它分类属性的数量有关,有时可能造成很长的码。
                      (3)助忆码。
                      助忆码用文字、数字或文字数字相结合来描述对象。它用可以帮助记忆的字母和数字来表示代码对象,所以它的优点是直观、便于记忆和使用,甚至可以通过联系帮助记忆,缺点是不利于计算机处理。当代码对象较多时也容易引起联想出错,所以这种代码主要用于数量较少的人工处理系统。
                      助忆码适用于数据项数目较少的情况(一般少于50个),否则可能引起联想出错。此外,太长的助忆码占用存储容量过多,也不宜使用。
                      (4)缩写码
                      缩写码把人们习惯使用的缩写直接用于代码,简单、直观,便于记忆和使用。
                      此外,根据代码所选用的符号类型,代码又分为字符码、数字码和混合码。
                      代码设计的原则
                      (1)唯一性。
                      一个对象可能有多个名称,也可按不同的方式对它进行描述,但每个对象只能赋予它一个唯一的代码,每一个代码只能唯一地代表系统中的一个实体或实体属性。例如在人事档案管理中,人的姓名很可能出现重名,为了便于计算机识别,解决的方法就是编制职工号。
                      (2)标准化。
                      代码的设计要尽量采用国际或国内的标准,某些行业的代码还应该遵循行业内部的代码标准。采用标准的代码方案,不仅能够减少代码的工作量,还能一定程度上减少系统更新和维护的工作量,而且能够为今后的信息共享创造条件。
                      (3)规范化。
                      代码的结构、类型和代码格式必须严格统一,同时要有规律性,以便于计算机进行处理。在一个代码体系中,代码结构、类型、编写格式必须统一。规范化和标准化是息息相关的,在一个代码体系中,有关代码标准是代码设计的重要依据,已有的标准必须遵循。
                      (4)合理性。
                      代码设计必须与代码对象的分类体系相适应,以保证代码对代码对象的分类具有表示作用。
                      (5)可扩展性。
                      代码所对应的对象总是在不断的变化之中,因此代码体系本身应留有充分的余地,以备将来不断扩充的需要。当然,备用代码也不能留得过多,那样会增加处理的难度。
                      (6)简单性。
                      代码结构要尽可能简单,尽量缩短代码的长度,以方便利用、提高处理效率,并减少各种差错。
                      (7)实用性。
                      代码应尽可能反映对象的特点,以利于记忆、便于填写。例如,数据库代码名应尽量采用其相应汉字的汉语拼音头一个字母表示。
                      代码设计的步骤
                      代码设计需要科学的编码思路,进行严谨、全面的调查研究。一般来讲,代码设计可以遵循步骤如下。
                      (1)确定编码对象和范围。
                      罗列要进行编码的对象,划清编码范围。
                      (2)调查是否已有标准代码。
                      遵循标准化原则,在进行代码具体设计之前调查是否已有相关标准。
                      (3)确定编排方式和符号类型。
                      根据代码的使用范围、使用时间等实际情况选择代码的编排方式和代码符号类型。
                      (4)考虑检错功能。
                      代码出错将引发非常难以处理的问题,因此代码必须进行校验。代码校验利用在源代码的基础上增设一位或几位校验位的方式来实现。校验位通过事先规定好的数学方法计算出来。
                      (5)编写代码表。
                      编制代码表并作详细的说明,通知有关部门组织学习,以便正确使用。
               数据库设计
               数据库的设计质量对整个系统的功能和效率有很大的影响。数据库设计的核心问题是:从系统的观点出发,根据系统分析和系统设计的要求,结合选用的数据库管理系统,建立一个数据模式。设计的基本要求是:
               .符合用户需求,能正确反映用户的工作环境
               .设计与所选用的DBMS所支持的数据模式相匹配
               .数据组织合理,易操作、易维护、易理解
                      数据库设计步骤
                      数据库的设计过程可以分为4个阶段,即用户需求分析、概念结构设计、逻辑结构设计和物理结构设计。下图反映和分析了这一设计过程,其中:
                      
                      数据库设计步骤
                      .用户需求分析是对现实世界的调查和分析
                      .概念结构设计是从现实世界向信息世界的转换。根据用户需求来进行数据库建模,也称为概念模型,常用实体关系模型表示。
                      .逻辑结构设计是从信息世界向数据世界的转化。将概念模型转化为某种数据库管理系统所支持的数据模型。
                      .物理结构设计是为数据模型选择合适的存储结构和存储方法。
                      用户需求分析
                      用户需求分析需要结合具体的业务需求分析,确定信息系统的各类使用者以及管理员对数据及其处理、数据安全性和完整性的要求。主要设计如下三方面:
                      (1)系统应用环境分析。
                      系统应用环境及系统所服务和运行的特殊组织环境。不同业务单位有不同的组织结构和业务工作流程。环境的特殊性将决定数据库的整体设计思路和风格。
                      (2)用户数据需求及加工分析。
                      用户需求及加工分析指用户希望从数据库中获得那些信息以及对信息的处理要求。由此决定数据库中应该存储哪些信息以及对数据需要进行哪些加工处理,包括在处理过程中特定的查询要求、响应时间要求,以及数据安全性、保密性、完整性和一致性等方面的要求,应在此基础上编制数据字典。
                      (3)系统约束条件分析。
                      系统约束条件分析及分析现有系统的规模、结构、资源和地理分布,明确现有系统存在的种种限制或约束,从而使系统设计不至于脱离实际条件,确保系统设计顺利实施。
                      数据库概念结构设计
                      概念结构设计是指由现实世界的各种客观事物及其联系转化为信息世界中的信息模型的过程,即为数据库的概念结构设计。E-R模型即实体-联系模型是描述数据库概念结构的有力工具。下面结合实例说明E-R模型的构建。
                      在一个政府部门中存在着多个不同科室,每一个由若干名科员构成,每个科室都有一名主管上级领导,科室公务员负责为前来机关办事的群众提供相关的服务。现分别画出各个科室的E-R模型图,再画出整个机关的E-R模型。
                      一个科室结构应包括:
                      (1)实体,即上级领导、科室、科员、群众。
                      (2)实体联系,主管领导与科室之间是一对多的关系,科室与科员之间的联系也是一对多的关系,科员与群众之间是多对多的关系。
                      (3)各个实体所具有的属性。
                      .主管上级领导,属性可以有编号、姓名、性别、年龄、职务、任职时间、参加工作时间、入党时间、学历
                      .科室的属性可以包括科室号
                      .科员的属性包括编号、姓名、性别、年龄、职称、参加工作时间、入党时间、学历
                      .群众属性包括服务日期、服务事宜、处理结果
                      .服务,包括服务日期、服务事宜、处理结果
                      通过以上分析,可以得到如下的E-R模型,如下图所示(部分属性)。
                      
                      科室E-R模式图
                      数据库逻辑结构设计
                      逻辑结构设计的任务是要将概念结构设计阶段完成的概念模型转换成能被选定的数据库管理系统支持的数据模型。现行的数据库管理系统一般支持网状、层次和关系三种数据模型中的一种,其中关系型的数据模型在DBMS中的应用和支持较为广泛,已成为主流。
                      下面简单介绍一下由E-R模型转换为关系数据模型的转化规则。在关系数据模型下,数据的逻辑结构是一张二维表,每个关系为一张二维表格。E-R模型转换为关系数据模型的转化规则如下。
                      .每一实体及其属性对应于一个关系模式。实体名作为关系名,实体的属性作为对应关系的属性。所谓关系模式,就是对关系的描述,用关系名(属性1、属性2、属性3,……属性n)来表示。
                      .两两实体之间的联系及其属性一般对应一个关系模式,联系名作为对应的关系名,联系的属性作为对应关系的属性;不带属性的联系可以去掉。
                      .实体和联系中关键字属性在关系模式中仍作为关键字。
                      上图中所示的实体关系图可以按照这些转换规则进行转化得到如下对应的关系模型。
                      .主管上级领导,编号、姓名、性别、年龄、职务、任职时间、参加工作时间、入党时间、学历
                      .科室,包括主管上级领导编号、科室号
                      .科员,包括科室号、编号、姓名、性别、年龄、职称、参加工作时间、入党时间、学历
                      .群众,包括来访者编号、姓名、性别、年龄、来访日期、服务事宜
                      .服务,包括受理公务员编号、来访者编号、服务日期、服务事宜、处理结果
                      不同的系统配备的数据库管理系统性能不同,因而必须结合具体DBMS的性能和要求将一般数据模型转换成所选用的数据管理系统支持的数据模型,若选用的DBMS支持层次、网络模型,则还要完成从关系模型向层次或网络模型的转换。
                      数据库物理结构设计
                      数据库的物理设计以逻辑结构设计的结果为输入,结合关系数据库系统的功能和应用环境、存储设备等具体条件为数据模型选择合适的存储结构和存储方法。从而提高数据库的效率。物理结构设计的主要任务如下。
                      (1)确定存储结构。
                      根据用户对数据结构和处理的要求,权衡数据存取时间、空间利用率和维护代价等三方面的利弊,综合考虑存储效率、维护成本等相关因素,从数据库管理系统提供的各种存储结构(例如顺序存储结构、索引存储结构,等等)中,选取合适的结构并加以实现。
                      (2)选择和调整存储路径。
                      数据库必须支持多个用户的多种应用,因此必须提供多个存取入口、多条存取路径,建立多个辅助索引。此过程中需要考虑一些问题,例如如何选取合适的数据项建立索引,如何建立辅助索引从而达到检索效率和存储空间的统一等。
                      (3)确定数据存储位置。
                      按照不同的应用可将数据分为若干个组。根据各组数据利用频率和存储要求的不同,各类数据的存放位置、存储设备以及区域划分都应有所不同。应该把存取频率和存取速度要求较高的数据存储在高速存储器上,把存取频率和存取速度要求较低的数据存储在低速存储器上。
                      (4)确定存储分配。
                      大多数据库管理系统会提供一些存储分配参数,例如溢出区大小、块大小、缓冲区大小和个数等,设计人员应全面考虑这些参数,以进行物理优化。
                      (5)确定数据的完整性与安全性约束。
                      进行物理设计时不仅要考虑所选用数据库管理系统提供的安全机制和完整性约束,还要考虑用户使用制度、应用程序、计算机系统等各个涉及具体应用的方面。
                      (6)考虑数据恢复方案。
                      数据库的物理设计阶段也要考虑数据库的恢复问题,采取必要的物理措施和手段,为突发事件和故障后的恢复做好准备,提供必要的物理工具。
               输入设计
               输入设计是信息系统与用户交互的纽带,它对整个系统的功能、质量有着很大的影响。一个良好的输入界面可以为用户提供良好、便捷、人性化的工作环境,提高人机交互的效率。输入数据时整个数据处理过车功能的基础,它将直接影响处理结果的正确性和最终获得信息的可靠性。输入设计要保证将不合法、不完整和不正确的数据拒之于系统之外。
                      输入设计的原则
                      (1)输入量最小原则。
                      与计算机对数据的处理速度相比,数据录入速度效率低、成本高、出错的概率高。因此,输入设计必须进行数据输入量的控制,在保证满足处理要求的前提下使系统输入量最小。
                      (2)输入延迟最低原则。
                      数据的输入速度往往成为系统运行效率的瓶颈,为提高数据的输入速度,降低输入延迟就将成为关键。
                      (3)输入数据早校验原则。
                      为保证输入数据的正确性,在进行输入设计时必须采用校验方法和验证技术,以防止错误的发生。并且,数据校验应尽量在接近原数据发生地点进行,及早发现错误,及时纠正。
                      (4)输入步骤少转换原则。
                      为提高系统运行效率,应尽量减少输入步骤,避免不必要的输入步骤,保证现有步骤的完备、高效。同时,应当尽量减少不必要的数据转换,输入数据时采用其处理所需的形式,避免数据转换时发生错误。
                      (5)输入过程简单化原则。
                      为用户提供纠错和输入校验功能的同时,必须保证输入过程的简单化,以减轻用户负担,减少发生错误的可能性。
                      输入设计的内容
                      (1)确定输入数据内容。
                      在系统分析阶段已经基本明确系统需要输入哪些数据。输入设计的主要任务是在系统分析的基础上进一步确定所需输入数据的数据项名称、数据类型、数值范围、精度等,使数据输入满足处理要求。
                      (2)确定数据的输入方式。
                      数据输入方式与数据发生地点、时间和处理要求等因素有关。输入方式主要分为脱机输入方式和联机输入方式两种。所谓脱机输入方式,是将数据的输入过程与处理过程分离的输入方式,此时所输入的数据只是存储在一定的载体上,并没有进入系统主数据库。此种方式适合非实时性处理和批处理。
                      联机输入方式则是数据输入过程和数据处理过程合一的输入方式。数据直接进入系统数据库,系统立即对数据进行处理,并将处理结果反映到数据库中。实时系统一般采用此种输入方式。
                      (3)确定输入数据的记录格式。
                      输入数据的记录格式必须按照便于填写、便于归档保存和便于操作的原则进行设计。为了保证输入的准确性,设计记录格式时可以使用块风格、灰显、选择框、颜色和说明等方法。
                      (4)确定输入数据的正确性校验机制。
                      只有输入数据正确,才能保证处理和输出的正确。因此,对输入数据必须进行正确性校验,保证输入数据的正确性。并且要同时考虑出错数据的改正问题,并建立纠错机制。
                      输入设备
                      数据必须通过一定的设备才能被输入到系统中,因此,输入设计还需要确定输入设备的类型。随着技术的发展,输入设备的种类越来越多,能够输入到计算机中的信息类型也越来越多。在进行输入设计时,应当根据所需输入数据的类型,从方便用户使用的角度出发,选择合适的输入设备。常用输入设备有键盘、读卡机、磁带机和磁盘机、模拟/数据转换机、光电阅读器以及磁性字体阅读机、语言输入设备、图形数字化仪器、黑白和彩色扫描仪器等。
                      选择输入设备应考虑如下一些因素:输入的数据量与频度、数据的来源和形式,数据收集环境、输入数据的类型和格式的灵活性、输入的速度和准确性、输入数据的校验方法、纠错的难易程度、可用的设备与相应费用等。
                      数据校验
                      输入设计中必须考虑到全部输入过程中所可能发生的错误,并建立相应的检验和纠错机制。
                      (1)输入错误的种类。
                      .错误的数据内容,由于原始数据填写错误或其他原因引起的数据输入错误。
                      .数据冗余或不足,如数据散失、遗漏或重复等产生的输入错误。
                      .数据的延误,指虽然数据的内容和数据量都是正确的,但由于开票、传送等环节的延误而造成的差错,甚至可能导致输出信息毫无价值。
                      (2)数据校验方法。
                      数据的校验可以由人工直接检查,也可以由计算机程序校验以及人与计算机两者分别处理后再相互查对校验等多种方法实现。常用的校验方法包括:重复校验、视觉校验、分批汇总校验、控制总数校验、数据类型校验、格式校验、逻辑校验、界限校验等。
                      (3)差错的纠正。
                      差错的纠正比校验更困难,也更重要。出错原因不同,纠错方法也不相同。原始数据错误时,应将原始数据送回产生数据的原部门进行修改,不能由输入操作员或原始数据检查员想当然地予以修改。
                      当有程序自动查错时,由于系统已经处于运行中,恢复也就更为复杂,可分为如下几种方式。
                      .输入数据全部校验并改正后,再做处理。舍弃出错数据。
                      .进行统计调查和分析时可用此种方法。
                      .暂时只处理正确数据,出错数据待修正后再进行处理。
                      .剔除出错数据,出错数据留待下次处理时再一并处理。
                      (4)设计出错表。
                      任何的检验和纠错都不可能做到绝对正确,因此必须建立动态的跟踪机制,对整个数据处理过程进行全程记录。这就要求程序在发现错误时,能自动地打印出出错信息一览表。出错信息一览表可由两种程序打出:一种是以数据校验为目的的程序,另一种是边处理、边做数据校验的程序。建议在信息系统运行中由专人负责对错误信息和改正情况进行收集、记录、保管,以便于查找、核对。
                      输入设计的评价
                      因为输入模块是用户和系统交互的纽带,而且输入数据又是系统处理对象,因此对输入设计的评价主要从用户使用的方便性和系统运行的高效、安全性两方面进行评价。
               输出设计
               输出指系统经过对原始数据的加工处理后,最终产生的结果或提供的信息。输出的结果是用户所直接面对和所需要的,输出的信息满足用户需求的程度是衡量信息系统成败的关键。从系统开发的角度看,输出决定了输入,输入信息必须满足输出的种种要求。
                      输出设计的内容
                      (1)确定输出内容。
                      用户是信息的主要使用者,因此,输出内容设计时首先耍确定输出信息的使用方式,如使用者、使用目的、输出速度、频率、使用周期、数量、安全性、有效期、保管方法和份数等。在此基础上,根据用户的使用要求,进一步确定输出信息的名称和形式、输出数据结构、数据类型、数据位数、取值范围、数据完整性,等等。
                      (2)选择输出设备。
                      数据信息必须通过特定的设备才能为用户所接受和利用,输出设备的选择应根据实际情况综合考虑。常用的输出设备及主要用途和特点如下表所示。
                      
                      常见输出设备
                      (3)确定输出信息格式。
                      系统设计阶段应当对数据输出的格式做出说明。输出格式设计必须考虑到用户的要求和习惯,满足用户清晰、美观、易于理解和阅读的要求。常用输出格式主要有以下几种。
                      .报表,以表格的形式提供,常用来表示较为详细信息,如月终、年终的汇总,上级部门要求上缴的统计数字等。
                      .图形,主要有直方图、圆饼图、曲线图、地图等。它适合表示事物的发展趋势,可进行多方面的比较,具有可充分利用大量历史数据等综合信息的表达能力,以及表示方式直观等优点。
                      .图标,图标即赋以特定含义的小图例。常用来表示数据间的比例关系和比较情况,具有易于辨认、无需过多解释等优点。其中,报表是最常用的一种输出形式,其具体格式因用途不同而有所不同,但一般都由表头、表体和表尾三部分组成。表头是标题;表体为表格主体,反映具体内容;表尾部分则是补充说明或脚注。报表的格式应当与系统主体所采用的表格形式相一致,与系统总体风格相一致。
                      报表的输出可采用不同的形式。供单个用户一次性使用的表格,缺乏保留价值,可直接在显示终端输出;供多个用户多次使用的表格,为满足重复利用的需要,应当打印输出。在打印报表时。应当充分考虑保存时间、装订、归档等要求,确定不同的保存形式、保存份数、存储载体以及物理方面的特殊要求等。
                      输出设计评价
                      输出设计的设计质量直接关系到信息系统能否为用户提供满意的信息服务。因此,对输出设计进行评价也应当从用户信息使用质量的角度进行。下面是一些应当考虑的方面:
                      .输出设计能否为用户提供及时、准确、全面的信息服务。
                      .输出设计是否充分考虑和利用了各种输出设备的功能。
                      .数据输出格式是否与现行系统相一致,所进行的修改是否有充足的理由并征得了用户的同意。
               用户接口界面设计
               用户接口界面是人和信息系统联系的主要途径。用户可以通过屏幕显示和系统进行对话,向计算机输入有关的数据,控制系统的处理过程,并将计算机的处理结果反映给用户。用户界面是在用户与计算机之间架起的一座桥梁,因此用户界面的清晰、简洁、熟悉程度,将直接影响系统功能的发挥。而且,用户界面的设计好比商品的包装设计、商店的橱窗布置,给用户一个直观的印象。接口界面设计的好坏关系到系统的应用和推广。友好的用户接口界面是构建成功的信息系统的一个不可忽视的要素。
                      接口界面设计的原则
                      用户界面设计的基本原则是为用户操作着想,而不应只从设计人员方便来考虑。因此,在决定用户框架时,设计人员应考虑如下原则。
                      (1)统一原则。
                      指在类似环境中操作方法和界面风格的类似、协调和一致。
                      (2)简明易学原则。
                      简单明了将更有利于普通用户的使用。尽量体现人性化、智能化,以降低用户的使用难度。界面要符合用户的需要和习惯。
                      (3)灵活原则。
                      用户可以根据需要修改和定制界面方式。当用户修改和扩充系统功能时,系统能够提供动态对话方式作为向导;系统能适时地提供反馈信息、提示信息、帮助信息、出错信息等;系统应该提供友好的学习提示和在线帮助,并为用户提供选择的余地。
                      (4)美观原则。
                      在色彩、图形的设计上要漂亮、悦目、友好。
                      (5)宽容原则。
                      允许用户犯错误,提供逆操作。同时,提供实时的提示信息,帮助用户找到发生错误的可能原因。
                      (6)严谨原则。
                      对某些关键操作,无论操作人员是否有误操作,系统都应进一步确认,进行强制发问。甚至警告、提示用户,得到确认方可执行。
                      接口界面设计的内容
                      在信息系统的设计阶段,应该首先定义用户接口界面的总框架。这样,作为系统设计者对一个待建的信息系统才能做到“心中有数”。这些框架的内容包括:
                      (1)定义界面形式。
                      界面设计包括菜单界而、图像界面、对话界面、窗口界面以及语言界面等几种类型。
                      (2)定义基本的交互控制形式。
                      界面上基本的交互控制有文本输入框的形状及其操作方式,窗口的形状和操作方式,以及滚动条、列表框等。设计时必须做出选择与定义。
                      (3)定义图形和符号。
                      在图形界面中,常用一些图标表示某些常用的操作(在工具栏中),这些图标及其语义在整个系统中要保持统一和一一对应。
                      (4)定义各种操作方式。
                      定义各种操作方式指定义通用的功能键和组合键的含义及其操作内容、文本编辑的方式、窗口的转换、事件的取消操作、菜单的返回等。
                      应定义统一的色彩,使界面协调、不混乱。
                      (5)定义信息反馈的策略。
                      (6)定义Help策略。
                      为用户及时地提供帮助信息,解决信息系统使用时的人机对话问题。
                      确定接口界面类型
                      用户接口界面的类型主要有问题描述语言、表格、图形、菜单、对话以及窗口等,每一种类型都有不同的特点和性能,它们的形式主要有:
                      (1)菜单式。
                      菜单式的界面主要支持用户选择特定命令,执行功能的上作。常用的菜单界面如下。
                      .一般菜单,一般菜单指总是在屏幕的相对固定的位置上出现的菜单,例如在屏幕的中央或者一侧的菜单。该菜单大多呈现多层结构,用户通过单击选择命令项目进行。由于有菜单常驻屏幕,占去了一部分屏幕的空间,目前此类菜单已经很少使用。
                      .弹出式菜单,弹出式菜单只有在被需要时,才显示出来供用户选用,完成使命后立即从屏幕上消失。好的系统往往能够给每一个状态设置一组弹出式菜单项,其中每一个菜单项表示用户在该状态下可能做的操作,这样的弹出式菜单非常方便。
                      .下拉菜单,这是一种两级菜单,第一级是选择栏,第二级是选择项。选择栏一般排列在I屏幕的某个狭小区域上,一般只占一行。用户利用鼠标等选定当前选择栏,在当前选择栏下即显示该栏中的各项功能,即第二级的子菜单项,以供用户进行选择,选完之后子菜单项立即消失。当两极的下拉菜单不够用时,可以使用弹出式菜单和对话窗口作为补充。
                      .嵌入式菜单,嵌入式菜单是它所在的系统的应用中的一部分内容。必要时用粗体字或字母突出显示等方式加以突出。例如,字处理程序中单词拼写错误检查,每检查出一个错拼的单词,系统就把它在原来位置上用粗体字或突出显示标记出来,供用户检查。除了某些特殊的应用中,此类菜单应用并不普遍。
                      (2)填表式。
                      填表式的界面主要实现用户数据输入、输出的功能。一般系统将要输入的项目显示在屏幕上,然后由用户逐项填入有关的数据,还可以通过表格的方式将要输出的内容排列在屏幕上。它是屏幕进行输入输出的主要形式。通常,在屏幕上显示一张表格,类似于用户熟悉的填表格式,以供用户输入数据。在这种输入数据表格中,对于每一种输入信息,都要有一个标题,用于提示输入信息的内容及位置。用户可使用移位键或特殊定义的功能键控制屏幕上的光标,在各项目中移动、定位。用户输入数据之后,还可以以相同的屏幕格式显示和修改这些数据。
                      表格的优点是它的视觉布局对于用户比较熟悉,而且只要表格设计得好,操作步骤非常简便,全部信息都可以显示在屏幕上。
                      (3)对话式。
                      当系统运行到某一阶段时,可以通过对话框向用户提问,系统根据用户的回答决定下一步操作。这种方法通常用在提示用户确认数据正确与否,询问用户是是否继续某项操作的情况。对话框就是系统在必要时显示于屏幕上的一个矩形区域内的图形和正文信息。对话框分为必须回答、警告和无需回答三种类型,根据具体的环节和要求选择使用。
                      (4)图形式。
                      在用户界面中,加入丰富的画面,将能够更形像地为用户提供有用的信息。其主要的处理包括图像的隐蔽和再现、屏幕滚动和图案显示。
                      .图像的隐蔽和再现,下拉式菜单在展示时,先把将要被遮盖的区域中的原先的屏幕图像隐藏起来,当选取菜单项的工作完成之后,又需要把原来隐藏的图形再显现出来。
                      .屏幕的滚动,用于人机交互活动的物理屏幕仅能容纳用户需要显示的内容中的一部分,所以用户必须通过屏幕滚动或其他方法才能看到屏幕的全部内容。
                      .图案的显示,在用户操作过程中,适当地配以图案或动画,可以大大提高应用系统的视觉效果。
                      (5)窗口式。
                      窗口指屏幕上的一个矩形区域。采用滚动技术,或在同一物弹屏幕r设置多个窗口,可以增加用户的查看范围。
                      一般来说,窗口包括菜单区(Menu Bar)、图标区(Icon Bar)、标题区(Title Bar)、移动区(Move Bar)、大小区(Size Box)、用户工作区(Users Work Area)、横纵滚动区(Horizontal Scroll Bar)、退出区(Quit Box)。用户工作区是在窗口内位于中心的一个最大的区域,窗口内的其他区域都是为用户工作区内的显示内容和在该区所进行的操作服务的。应该尽力减少这些辅助区域所占的空间,以增大工作区的面积。窗口是人机交互界面当中非常人性化的一类,通用性非常强。
               处理过程设计
               系统的处理过程设计是系统模块设计的展开和具体化,要确定各个模块的实现算法和处理过程,并精确地表达这种算法,所以其内容更为详细。通过这样的设计,为编写程序做好准备,并制定出一个周密的计划。当然,对于一些功能比较简单的模块,也可以直接编写程序。
                      程序流程图
                      程序流程图即程序框图(Flow Chart),是指通过对输入输出数据和处理过程的详细分析,将计算机的主要运行步骤和内容用框图表示出来。程序流程图是进行程序设汁的基本依据,因此它的质量直接关系到程序设计的质量。
                      为了消除程序流程图绘制符号和方法不规范的缺点,对程序流程图定义了很多基本的符号和结构。程序框图包括三种基本成分:加工步骤,用方框表示;逻辑条件,用菱形表示;控制流,用箭头表示。
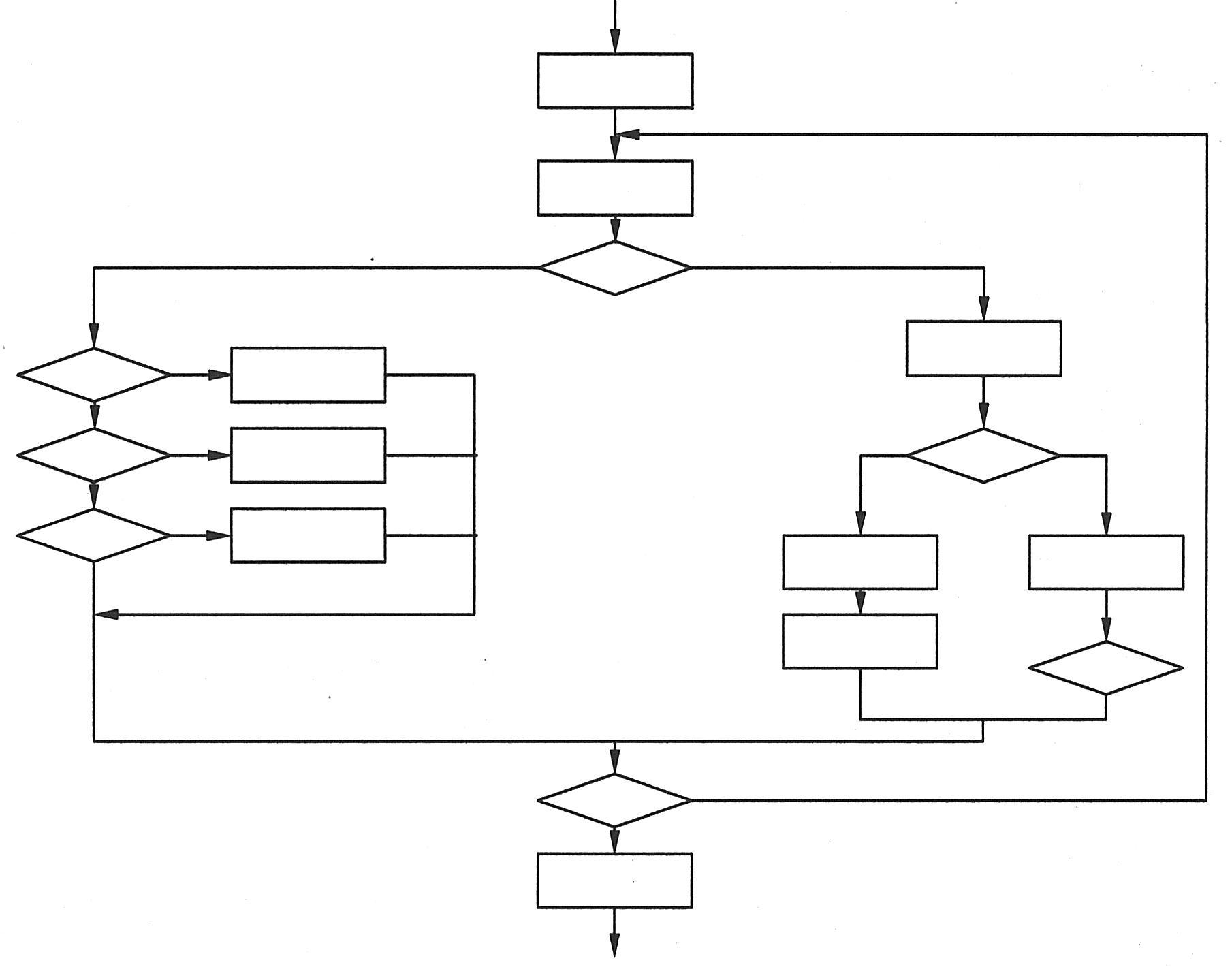
                      此外,还规定用结构化的程序设计方法即由三种基本逻辑结构来编写程序流程图。一是顺序型:顺序结构是一种线性有序的结构,由一系列依次执行的语句或模块构成。二是循环型:循环结构由一个或几个模块构成,程序运行时重复执行,直到满足某一条件为止。三是选择型:选择结构是根据条件成立与否选择执行路径的结构,如下图所示。
                      
                      基本逻辑结构
                      上图所示的几种标准结构反复嵌套而绘制的流程图成为结构化流程图,如下图所示。
                      
                      程序流程图示意
                      N-S图
                      N-S图是一种符合结构化设计原则的图形描述工具,又称盒图。在N-S图中,每个处理步骤用一个盒子表示。盒子可以嵌套。盒子只能从上面进入,从下面走出,除此之外再无其他出入口。所以,盒图限制了控制的随意转移,保证了程序的良好结构。
                      与程序流程图中的三种基本控制结构列应,盒图中规定了相应的图形构件,如下图所示。程序流程图也可用盒图表达。
                      
                      盒图的主要构件
                      与流程图相比,N-S图的优点在于:
                      .它强制设计人员按结构化程序设计方法进行思考并描述其方案。
                      .图像直观,容易理解设计意图,为编程、复查、测试和维护带来方便。
                      .简单易学。
                      程序设计语言
                      程序设计语言(Program Design Language)是用来描述模块内部具体算法和加工细节的非正式的、比较灵活的语言。其外层语法是确定的,符合一般程序设计语言常用语句的语法规则,用以描述控制结构;而内层语法不确定,可以使用自然语言中的简单句子、短语和数学符号,用以描述程序的功能。通常情况下,流程图和N-S图都可以用程序设计语言的方式来表达。
 
       详细设计
        总体设计只是为整个信息系统提供了一个设计思路和框架,框架内的血肉需要系统的设计人员在详细设计这个阶段充实。总体设计完成后,设计人员要向用户和有关部门提交一份详细的报告,说明设计方案的可行程度和更改情况,得到批准后转入系统详细设计。详细设计阶段主要是在总体设计的基础上,将设计方案进一步详细化、条理化和规范化,为各个具体任务选择适当的技术手段和处理方法。系统的详细设计一般包括如下。
        (1)代码设计。
        代码设计就是信息分类和编码的工作,是将系统中有某些共同属性或特征的信息归并在一起,并利用便于计算机和人识别和处理的符号来表示这些信息的设计工作。
        (2)数据库设计。
        数据库设计就是构建既能客观、准确地反映外部世界,又便于人类大脑认识的概念模型,并在此基础上对数据进行建模,转化为数据库管理系统所支持的数据模型;选择合适的存储结构和存储方法,最终完成数据库的设计工作。
        (3)输入/输出设计。
        输入/输出设计主要是对以记录为单位的各种输入输出报表格式的描述。另外,对人机对话格式的设计和输入输出装置的选择也在这一步完成。
        (4)用户界面设计。
        用户界面设计是指在用户与系统之间架起一座桥梁。主要内容包括:定义界面形式;定义基本的交互控制形式;定义图形和符号;定义通用的功能键和组合键的含义及其操作内容;定义帮助策略,等等。
        (5)处理过程设计。
        总体设计将系统分解为许多模块,并基本决定了每个模块的功能和界面。处理过程设计则定义每个模块的内部执行过程,包括数据的组织、控制流、每一步的具体加工要求和实施细节。通过处理过程设计,为编写程序制定一个周密的计划。一般来说,每一个功能模块都应设计一个处理流程。
   题号导航      2021年下半年 信息系统管理工程师 上午试卷 综合知识   本试卷我的完整做题情况  
1 /
2 /
3 /
4 /
5 /
6 /
7 /
8 /
9 /
10 /
11 /
12 /
13 /
14 /
15 /
 
16 /
17 /
18 /
19 /
20 /
21 /
22 /
23 /
24 /
25 /
26 /
27 /
28 /
29 /
30 /
 
31 /
32 /
33 /
34 /
35 /
36 /
37 /
38 /
39 /
40 /
41 /
42 /
43 /
44 /
45 /
 
46 /
47 /
48 /
49 /
50 /
51 /
52 /
53 /
54 /
55 /
56 /
57 /
58 /
59 /
60 /
 
61 /
62 /
63 /
64 /
65 /
66 /
67 /
68 /
69 /
70 /
71 /
72 /
73 /
74 /
75 /
 
第49题    在手机中做本题